3月29日,深圳交易集团有限公司宝安分公司发布关于深圳市宝安区西乡街道盐田社区新三村片区城市更新项目中标公告。

深圳市宝安区西乡街道盐田社区新三村片区城市更新项目(项目编号:BACG2022174012)以公开招标方式进行交易,经评审委员会评审及深圳市盐田股份合作公司民主决策,现将交易结果公示如下:
一、项目概况
深圳市宝安区西乡街道盐田社区新三村片区城市更新项目位于深圳市宝安区西乡街道宝安大道与金海路交界处西北侧。本项目拆除范围用地面积约为68162.76㎡,项目分两个地块,地块一东至金港华庭、西至居民楼及银田支一路、南至金海路、北至银田路;地块二东至别墅区、西至新湖路、南至银田路、北至空地及居民楼。项目更新单元涉及招标人及小业主,其中属于招标人所有的集体土地用地面积为47330.64㎡【包括旧屋村用地15721.07㎡、非农建设用地(指标)10000㎡、未完善征转手续用地21609.57㎡】。
项目拆除范围内现状主要以私宅为主,地上现有永久性建筑164875.57㎡,其中私宅144792.29㎡、商业16184.31㎡、办公3324.61㎡,环卫、配电房配套用房574.36㎡。上述属于招标人所有的集体物业建筑面积为574.36㎡。
项目最终范围、用地面积、非农建设用地工商指标、容积率、功能、开发物业类型等以政府相关部门审批为准。
二、中标人及中标方案
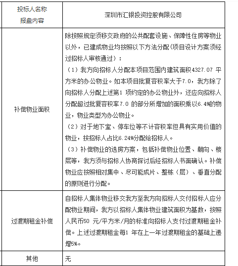
1、中标人:深圳市汇银投资控股有限公司;经查询工商信息显示,该公司由深圳润恒集团有限公司和深圳市汇文控股有限公司,分别持股51%、49%。
深圳润恒集团有限公司成立于1992年,主营房地产开发,兼营酒店管理、物业管理等多元化产业,是宝安区大型企业之一,旗下企业有深圳市润恒尚园房地产开发有限公司、深圳市新元发展有限公司、深圳市润恒投资管理有限公司、深圳市都之都物业管理有限公司、深圳市都之都大酒店有限公司。
目前,润恒集团成功投资开发了数个精品楼盘(碧景苑、润恒大厦、润恒御园、润恒尚园、都市茗荟花园(一期)、都市茗荟花园(二期)等),其中都市茗荟花园(一期)被誉为前海湾区稀缺的豪宅资源,倍受社会各行人士所青睐,其更大体量的二期精品产品将于明年隆重入市,润恒御园成为前海中心世袭家族式纯别墅区,润恒尚园独居碧海生态景观区,及三个大型工业园区服务着科创企业的蓬勃发展,在房地产业界内树立了良好的企业品牌。
深圳市汇文控股有限公司成立于2019年,所属行业为零售业,经营范围包含:一般经营项目是:投资兴办实业(具体项目另行申报);国内贸易(不含专营、专卖、专控商品);经营进出口业务(法律、行政法规、国务院决定禁止的项目除外,限制的项目须取得许可后方可经营)。
2、中标方案如下:

